文献精选丨普美蛋白定量
试剂盒助力人工金属酶高
分研究,实现活细胞精准
催化与肿瘤靶向治疗!
文献精选
普美生物依托行业领先的技术平台与持续创新的研发体系,已成功推出多款高品质科研工具,其明星产品蛋白定量试剂盒凭借出色的特异性和稳定性,已成功帮助多位科研工作者提升了实验效率,推动多项高水平研究成果的发表。本文精选近期发表于《Chemical Engineering Journal》的高分论文,深度解析其研究思路与实验设计,为大家的创新研究提供启发与动力。
研究背景
生物正交化学能够在活体系统内进行特异性化学反应而不干扰生命过程,其中钯(Pd)催化剂因其可促进多种反应(如烯丙基去保护、Heck偶联等)而受到广泛关注,尤其在细胞内激活前药和调控蛋白功能方面潜力显著。然而,Pd催化剂在生物应用中面临溶解性差、金属离子泄漏导致细胞毒性、易被胞内还原物质(如谷胱甘肽)失活以及缺乏空间选择性等关键挑战。
受天然金属酶通过蛋白质口袋保护金属中心并提供高效催化微环境的启发,人工金属酶(ArMs)通过将非生物金属催化剂与蛋白质支架结合,显著提高了催化剂的稳定性、生物相容性和选择性。尽管已有研究成功在细胞模型中实现生物正交反应,但多数工作仍局限于催化验证阶段,在活体层面实现区位分辨的催化仍存在困难。
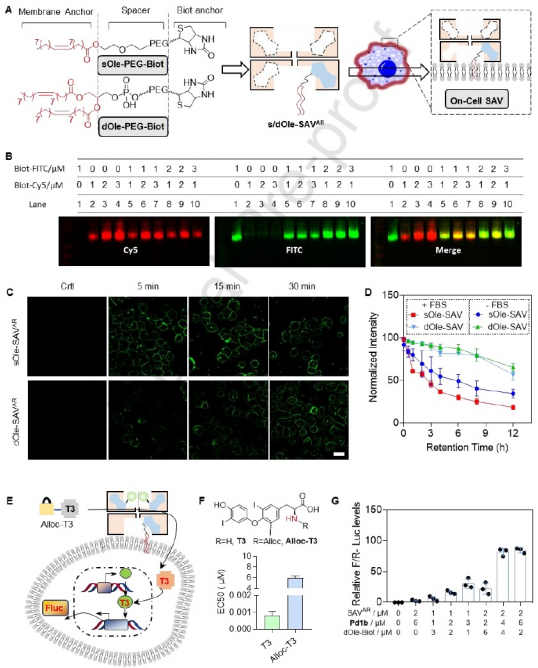
针对上述问题,作者研究开发了一种模块化的人工金属酶系统:以链霉亲和素(SAV)为支架组装生物素化钯催化剂,通过蛋白质工程优化催化微环境,并创新性地结合脂质锚定与脂质体包载策略,分别实现细胞膜(on-cell)和胞质(in-cell)的精准定位与催化。该设计解决了Pd催化剂在生理环境中的稳定性与区位选择性问题,为靶向药物激活和细胞精准调控提供了新工具。
摘要
人工金属酶(ArMs)在活细胞水平上催化非自然转化方面取得了进展,但通常缺乏空间选择性。在这里,作者提出了一种人工金属酶系统,其催化活性可以选择性地定位到质膜(On-Cell)或细胞内空间(In-cell),从而在细胞膜(On-Cell)或细胞质内(In-Cell)实现可编程的生物正交激活。该系统使用生物素化钯辅因子、链霉亲和素(SAV)支架和生物素化脂质锚,利用脂质锚的膜锚定特性和脂质体介导的递送进行选择性ArM定位和活性。
作者确定了用于Alloc开笼的有效钯辅因子,即使在存在高浓度硫醇的情况下也能拯救伯胺。通过对SAV残基(S112和K121)进行定点诱变,催化活性进一步提高了3.5倍。On/In-Cell ArMs 系统可在细胞外和细胞内隔室中实现受控催化,并在膜和细胞质上同时进行双位点催化。值得注意的是,ArMs的脂质体递送促进了选择性肿瘤靶向和有效的抗癌活性,证明了其在体内治疗应用中的潜力。这些结果为选择性生物正交转化提供了强大的框架,为生命系统中化学反应的精确调控提供了新的可能性。
研究结果
研究通过系统筛选与优化,成功获得了具有高效催化活性的Pd1a辅因子,该化合物在1 mM谷胱甘肽(GSH)存在的生理条件下,在2小时内可实现44.3%的烯丙氧羰基(Alloc)去保护转化率,显著优于其他钯配合物及传统的碳酸丙炔酯(Proc)脱保护反应。借助理性蛋白质工程设计,对链霉亲和素(SAV)支架关键残基S112和K121进行定点突变,进一步构建出高活性突变体Pd1b-SAVAR,其催化效率较野生型提升3.5倍,并在细胞裂解液及完全培养基等多种复杂生物环境中仍保持优异的稳定性与催化活性,展现出良好的生物相容性与应用潜力。

为实现ArMs在细胞内的空间可控催化,研究发展了基于脂质锚定膜的on-cell策略及阳离子脂质体包载的in-cell递送系统。双油链PEG-生物素(dOle-PEG-Biot)修饰的SAV可在细胞膜上稳定滞留超过8小时,表现出良好的膜结合稳定性;而单油链形式(sOle-PEG-Biot)锚定时间较短,表明其更适用于短期催化场景。脂质体包载的sOle-SAVAR-Pd复合物则有效促进胞吞及内体逃逸,实现细胞质内定位与催化功能,共聚焦显微镜与ICP-MS定量结果一致证实该递送系统可显著提升胞内Pd含量,并成功实现原位底物激活。
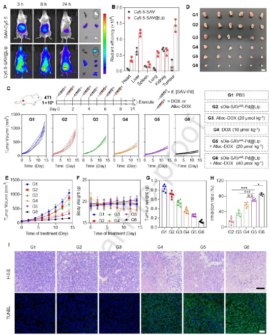
通过整合on-cell与in-cell两种ArMs策略,研究成功实现了在单一细胞体系中膜区与胞质区同步且互不干扰的生物正交催化。选用膜不透性底物Alloc-CQ-SO₃和膜透性底物Alloc-RhB分别作为细胞外与细胞内反应的报告分子,共聚焦成像结果显示,去保护产物CQ-SO₃仅出现在细胞外基质,而RhB荧光信号严格限定于细胞质内,清晰验证该ArMs系统具备空间分辨的催化能力,为复杂细胞环境中区室化合成与调控提供了新方法。
在应用层面,该ArMs系统可高效催化阿霉素前药Alloc-DOX转化为活性分子DOX,体外细胞毒性实验表明,联合使用on-cell及in-cell ArMs可显著增强对HeLa和4T1肿瘤细胞的杀伤作用,其半抑制浓度(IC50)接近游离DOX水平。在4T1荷瘤小鼠模型中,脂质体递送的ArMs联合40 μmol/kg Alloc-DOX治疗组表现出近乎完全的肿瘤生长抑制,且未引发明显的系统毒性或体重下降,组织病理学分析显示肿瘤组织广泛坏死,而心、肝、肾等主要脏器未见损伤,突显该系统在肿瘤靶向治疗中的高效性、安全性及转化潜力。
研究结论
本研究通过构建一种基于链霉亲和素支架的人工金属酶(ArMs)系统,成功实现了钯催化剂在活细胞内的精准定位与高效生物正交催化。该系统利用理性设计的生物素化钯辅因子与蛋白质组装,经位点定向突变优化催化微环境,显著提升了反应效率及生物相容性。通过脂质锚定和脂质体递送策略,分别实现了细胞膜和胞质区的区位特异性催化,并成功应用于肿瘤靶向前药激活,在动物模型中表现出显著抑瘤效果及良好的生物安全性。该研究为复杂生理环境下实现可编程的生物正交反应提供了新方法,在精准医学和合成生物学领域具有广泛的应用潜力。
文章相关信息
文章标题:Engineering artificial metalloenzymes for targeted biocatalysis in living organism
通讯作者:Jiaying Yu , Baiwang Sun , Zhiguo Gao
影响因子:13.2
文章引用产品